








版权声明
1.本文为每日甘肃网原创作品。
2.所有原创作品,包括但不限于图片、文字及多媒体形式的新闻、信息等,未经著作权人合法授权,禁止一切形式的下载、转载使用或者建立镜像。违者将依法追究其相关法律责任。
3.每日甘肃网对外版权工作统一由甘肃媒体版权保护中心(甘肃云数字媒体版权保护中心有限责任公司)受理对接。如需继续使用上述相关内容,请致电甘肃媒体版权保护中心,联系电话:0931-8159799。
相关新闻
- 2025年08月26日甘肃省2025年7月登记作品推优名单
- 2025年07月17日甘肃省2025年6月登记作品推优名单
- 2025年06月10日甘肃省2025年5月登记作品推优名单
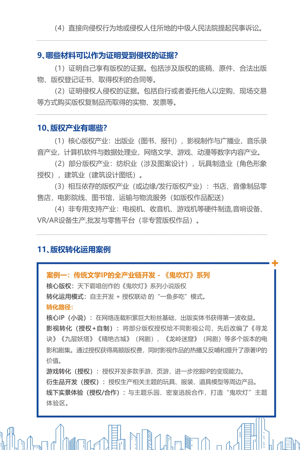
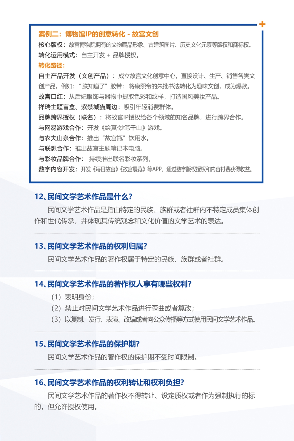
- 2025年05月20日每日甘肃网版权声明