2026年兰州市高中阶段、城市四区初中招生计划发布
每日甘肃网4月17日讯 据兰州日报报道 4月16日,兰州市教育局下发了2026年兰州市高中阶段、城市四区初中招生计划,全市普通高中计划招生714个班36506人。2026年城市四区公办初中编制招生计划650个班34695人,民办学校104个班4910人。
初中计划招生39605人
2026年,我市秋季城市四区公办初中新生入学预计34695人,其中,城关区预计新生入学15860人,七里河区预计新生入学7680人,西固区预计新生入学5155人,安宁区预计新生入学5435人。其中,编制特色班招生计划11个班565人。
为规范民办教育发展,综合考虑民办学校办学规模、办学条件等因素,编制民办学校初中招生计划104个班4910人。
全市普通高中计划招生36506人
2026年,全市普通高中编制招生计划714个班36506人,其中,地方普通高中和事业普通高中编制计划599个班30826人。
近郊四区编制计划386个班20176人。其中,城关区177个班9224人;七里河区50个班2700人;西固区113个班5944人;安宁区38个班1876人。兰州新区甘南实验中学8个班432人。
远郊县区及兰州新区合计213个班,10650人。其中,红古区22个班1210人;永登县49个班2450人;皋兰县16个班780人;榆中县70个班3440人;兰州新区56个班2770人。
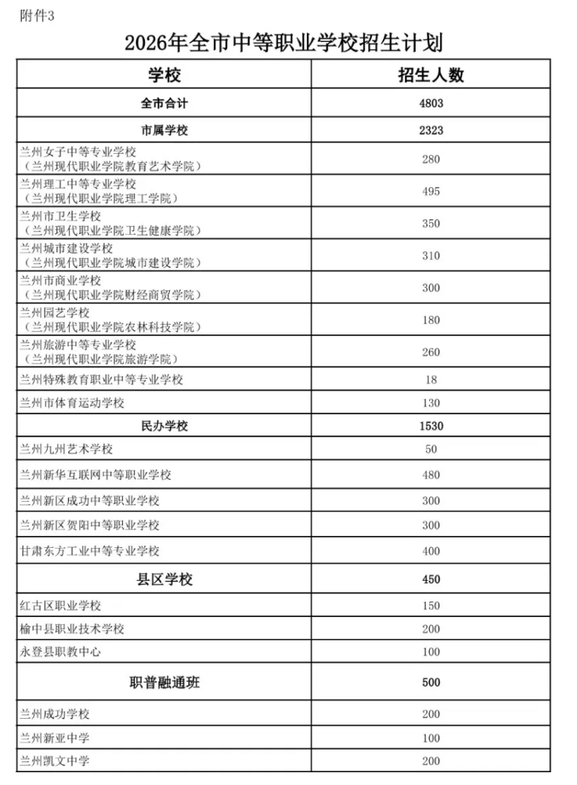
民办普通高中学校编制计划115个班5680人。市属职业学校、民办职业学校、区县职业学校和普通中学附设中职班编制计划招生4803人。
严格执行招生计划
兰州市教育局明确要求,此次下达所有办学类型普通高中学校的招生计划均为指令性计划,普通高中招生学校要严格执行招生计划,在规定的范围和下达的计划内组织招生。任何单位和个人不得擅自突破招生计划和变更招生方式,坚决杜绝无计划招生,不得跨地域招生。中等职业教育招生计划为指导性计划,各县区教育局和各招生学校要拓宽招生对象与范围,除招生兰州应届初中毕业生外,在政策允许范围内可招生市外、省外学生,还要积极面向往届初中毕业生、应历届高中毕业生等对象开展职业教育。招生结束后,及时到市教育局核定计划并备案。
记者 周言文









版权声明
1.本文为每日甘肃网原创作品。
2.所有原创作品,包括但不限于图片、文字及多媒体形式的新闻、信息等,未经著作权人合法授权,禁止一切形式的下载、转载使用或者建立镜像。违者将依法追究其相关法律责任。
3.每日甘肃网对外版权工作统一由甘肃媒体版权保护中心(甘肃云数字媒体版权保护中心有限责任公司)受理对接。如需继续使用上述相关内容,请致电甘肃媒体版权保护中心,联系电话:0931-8159799。
相关新闻
- 2025年07月29日兰州市城区普通高中第二次网上征集志愿招生计划公布 19所高中学校将征集2481名招生名额
- 2025年06月25日兰州大学等甘肃高校公布2025年招生计划
- 2025年04月18日兰州市2025年初高中招生计划公布
- 2024年10月10日在兰高校陆续公布2025年研究生招生计划













